Applies a chain of image operations on a set of files.
Requires Java Advanced Image API from Sun.
| Attribute | Description | Required |
| failonerror | Boolean value. If false, note errors to the output but keep going. | no (defaults to true) |
| srcdir | Directory containing the images. | yes, unless nested fileset is used |
| encoding | Image encoding type. Valid (caseinsensitive) are: jpg, jpeg, tif, tiff |
no (defaults to JPEG) |
| overwrite | Boolean value. Sets whether or not to overwrite a file if there is naming conflict. | no (defaults to false) |
| gc | Boolean value. Enables garbage collection after each image processed. | no (defaults to false) |
| destdir | Directory where the result images are stored. | no (defaults to value of srcdir) |
| includes | comma- or space-separated list of patterns of files that must be included. All files are included when omitted. | No |
| includesfile | the name of a file. Each line of this file is taken to be an include pattern | No |
| excludes | comma- or space-separated list of patterns of files that must be excluded. No files (except default excludes) are excluded when omitted. | No |
| excludesfile | the name of a file. Each line of this file is taken to be an exclude pattern | No |
| defaultexcludes | indicates whether default excludes should be used or not ("yes"/"no"). Default excludes are used when omitted. | No |
| caseSensitive | Boolean value. Sets case sensitivity of the file system. | no (defaults to false) |
| followSymlinks | Boolean value. Sets whether or not symbolic links should be followed. | no (defaults to true) |
This task forms an implicit FileSet and
supports most attributes of <fileset> as well as the
nested <include>, <exclude> and
<patternset> elements.
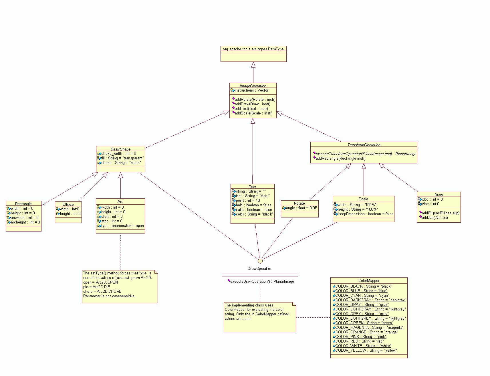
Adds an ImageOperation to chain.
Adds a Rotate ImageOperation to chain.
| Attribute | Description | Required |
| angle | Float value. Sets the angle of rotation in degrees. | no (defaults to 0.0F) |
Adds a Scale ImageOperation to chain.
| Attribute | Description | Required | proportions | Sets which dimension to control proportions from. Valid values are:
|
no (defaults to ignore) |
| width | Sets the width of the image, either as an integer or a %. | no (defaults to 100%) |
| height | Sets the height of the image, either as an integer or a %. | no (defaults to 100%) |
Adds a Draw ImageOperation to chain. DrawOperation DataType objects can be nested inside the Draw object.
| Attribute | Description | Required |
| xloc | X-Position where to draw nested image elements. | no (defaults to 0) |
| yloc | Y-Position where to draw nested image elements. | no (defaults to 0) |
Since Apache Ant 1.8.0
You can define filename transformations by using a
nested mapper element. The
default mapper used by
<image> is
the identity
mapper.
You can also use a filenamemapper type in place of the mapper element.
<image destdir="samples/low" overwrite="yes"> <fileset dir="samples/full"> <include name="**/*.jpg"/> </fileset> <scale width="160" height="160" proportions="fit"/> </image>
Create thumbnails of my images and make sure they all fit within the 160x160 size whether the image is portrait or landscape.
<image srcdir="src" includes="*.png">
<scale proportions="width" width="40"/>
</image>
Creates a thumbnail for all PNG-files in src in the size of 40 pixel keeping the proportions and stores the src.
<image srcdir="src" destdir="dest" includes="*.png">
<scale proportions="width" width="40"/>
</image>
Same as above but stores the result in dest.
<image srcdir="src" destdir="dest" includes="*.png">
<scale proportions="width" width="40"/>
<globmapper from="*" to="scaled-*"/>
</image>
Same as above but stores the resulting file names will be prefixed by "scaled-".