This website works better with JavaScript.
Home
Issues
Pull Requests
Milestones
AI流水线
Repositories
Datasets
Forum
实训
竞赛
大数据
AI开发
Register
Sign In
youys
/
Discord.Net
Not watched
Unwatch
Watch all
Watch but not notify
1
Star
0
Fork
0
Code
Releases
34
Wiki
Activity
Issues
0
Pull Requests
0
Datasets
Model
Cloudbrain
You can not select more than 25 topics
Topics must start with a chinese character,a letter or number, can include dashes ('-') and can be up to 35 characters long.
Tree:
b45b1526c0
0.9
2.4.1
3.0-old
4.0
5.0
absalias
blank
ci/docs
dev
dispose-tweaks
experiment/doc-redesign
experiment/emoji-validation
feature/3.0-serialization-generator
feature/automod
feature/marshal-by-ref
feature/reset-fater
feature/rest-on-socket
fix/exception-on-logout
fix/fix-thread-member-download
fix/if-docs
next
release/1.0.2
release/2.4.0
v4/message-builder
v4/state-cache-providers
voice-allocs
1.0
1.0-rc
1.0.0-rc2
1.0.1
1.0.2
2.0
2.0.0
2.0.0-beta
2.0.1
2.1.0
2.1.1
2.2.0
2.3.0
2.3.1
2.4.0
3.0.0
3.1.0
3.2.0
3.2.1
3.3.0
3.3.1
3.3.2
3.4.0
3.4.1
3.5.0
3.6.0
3.6.1
3.7.0
3.7.1
3.7.2
3.8.0
3.8.1
3.9.0
docs-0.9
Branches
Tags
${ item.name }
Create branch
${ searchTerm }
from 'b45b1526c0'
${ noResults }
Discord.Net
/
docs
/
guides
/
entities
/
images
/
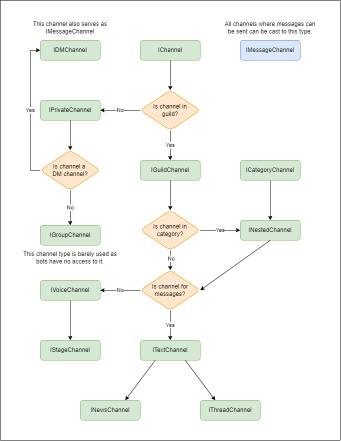
IChannel.png
60 kB
Raw
History