|
|
|
@@ -26,10 +26,14 @@ |
|
|
|
<OL> |
|
|
|
<LI><A HREF="org-apache-tools-ant-gui.gif">org.apache.tools.ant.gui</A></LI> |
|
|
|
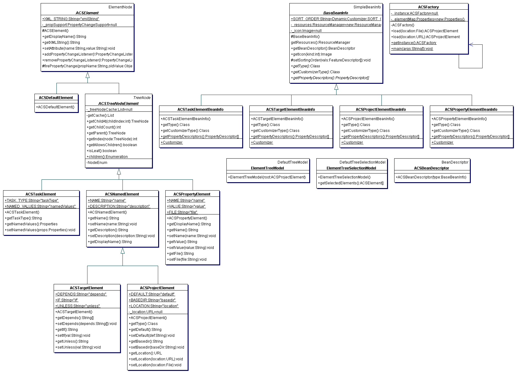
<LI><A HREF="org-apache-tools-ant-gui-acs.gif">org.apache.tools.ant.gui.acs</A></LI> |
|
|
|
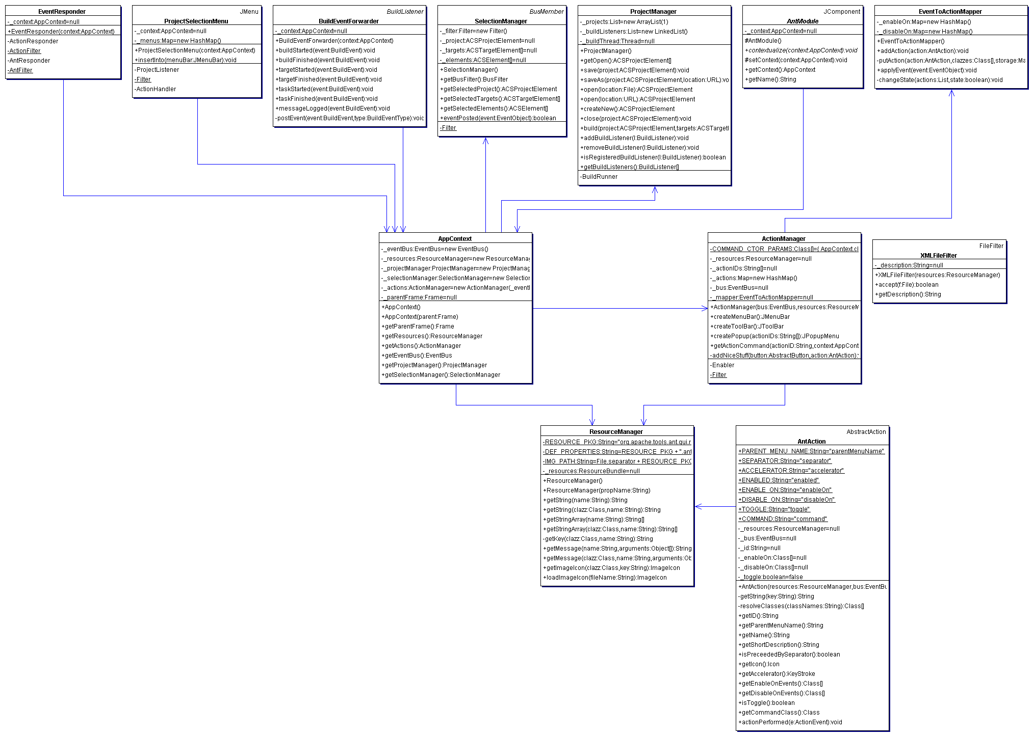
<LI><A HREF="org-apache-tools-ant-gui-core.gif">org.apache.tools.ant.gui.core</A></LI> |
|
|
|
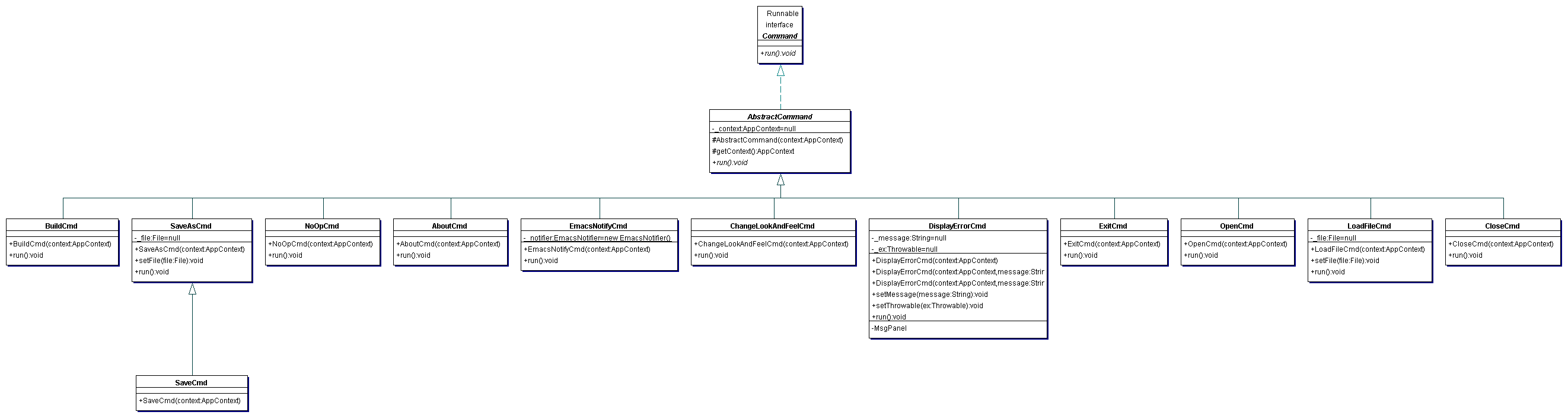
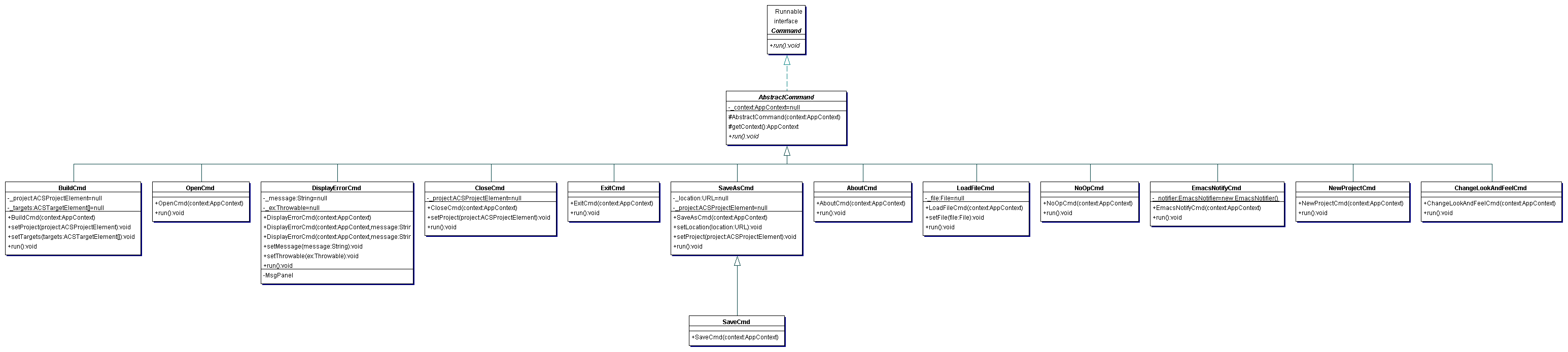
<LI><A HREF="org-apache-tools-ant-gui-command.gif">org.apache.tools.ant.gui.command</A></LI> |
|
|
|
<LI><A HREF="org-apache-tools-ant-gui-customizer.gif">org.apache.tools.ant.gui.customizer</A></LI> |
|
|
|
<LI><A HREF="org-apache-tools-ant-gui-event.gif">org.apache.tools.ant.gui.event</A></LI> |
|
|
|
<LI><A HREF="org-apache-tools-ant-gui-ide.gif">org.apache.tools.ant.gui.ide</A></LI> |
|
|
|
<LI><A HREF="org-apache-tools-ant-gui-modules.gif">org.apache.tools.ant.gui.modules</A></LI> |
|
|
|
<LI><A HREF="org-apache-tools-ant-gui-modules-console.gif">org.apache.tools.ant.gui.modules.console</A></LI> |
|
|
|
<LI><A HREF="org-apache-tools-ant-gui-modules-edit.gif">org.apache.tools.ant.gui.modules.edit</A></LI> |
|
|
|
<LI><A HREF="org-apache-tools-ant-gui-util.gif">org.apache.tools.ant.gui.util</A></LI> |
|
|
|
</OL> |
|
|
|
|
|
|
|
|